【美初·慧研】偶发事件捕捉复盘:让成长从知到行
2026-01-04 17:34:12 来源: 评论:0 点击:

为推动经验共学,新苗组教师在组长陆老师的带领下开展“事件捕捉”实践复盘会,让“纸上方法”转化为“育人实效”,让成长在深度交流中持续升温。
一、案例分享:
把“偶发事件捕捉”实践讲透
老师们带着自己的观察记录本、案例照片,分享着实践中的收获与思考,每个案例都藏着对孩子的读懂与对教育的深耕。

1.发展需求捕捉:从偶发行为中读懂信号,精准回应成长
甄老师分享:“连续一周,你总在餐前整理环节躲在角落,不参与餐具分发。按照‘发展需求点’观察法,没有简单判定她‘内向’而是持续关注。发现只要同伴分餐具她就一直关注。”



整理餐具

2.冲突类偶发事件化解:让矛盾成为社交成长的契机
王老师“两名幼儿因争谁先进行造纸而引发争论。以前我可能会直接介入调解,但这次参照偶发事件策略,我没有急于评判对错,而是把解决矛盾的主动权交给孩子,记录下他们从争执到达成共识的完整过程。


3. 成长突破捕捉:从偶发细节中见证能力进阶
邝老师展示了自己的“偶发事件成长捕捉本”,里面记录着小班幼儿浩浩的变化:“浩浩以前特别怕生,遇到陌生环境、陌生人就会躲在成人身后,集体活动中也总独自坐在角落,不愿和同伴互动,甚至听到大声说话会紧张哭闹。上次区域活动,他看到同伴在玩‘情绪脸谱拼图’,犹豫了很久后,竟然主动凑过去,轻轻拉了拉同伴的衣角,想一起参与。虽然动作很腼腆,但这是他第一次主动发起社交互动。”

二、问题研讨:
让困惑在碰撞中找到答案
分享环节后,老师们围绕实践中遇到的新问题展开热烈讨论,把“单打独斗” 的困惑变成“集体攻坚”的内容。

1.焦点问题一:多个偶发事件中“捕捉点”同时出现,该优先关注哪个?
“户外游戏中孩子既出现了“社交冲突”,又有“发展需求”,一时不知道该先关注哪个。”徐老师的困惑引发了共鸣,大家通过研讨各抒己见。

思维碰撞中...


孔老师
优先选教育价值更贴合幼儿当下年龄段!幼儿正侧重社交能力,就先解冲突,借事教幼儿相处,反之则抓发展需求,精准转化教育价值。

江老师
我觉得先解社交冲突,先教孩子协商包容,这本身就是教育契机,稳住情绪再抓发展需求,转化才顺。

邝老师
可以同步兼顾,先快速调停冲突定好规则,顺势衔接发展需求,把两个捕捉点的教育价值都抓牢换成这三个对话。
2.焦点问题二:繁忙时段如何高效捕捉偶发事件,兼顾工作与记录?
“午餐、离园等时段节奏快,根本没时间详细记录,该怎么高效捕捉?”这是很多老师的共同困扰。组长陆老师分享经验:“可以简记+补录的方式。繁忙时段用手机备忘录记关键词,比如午餐:乐乐主动帮同伴擦桌子,晚上下班前花5 分钟补全细节、分析原因;也可以准备“便签捕捉卡”,随手记录关键信息,后续整理到正式记录本中,既不耽误工作,又能留住教育瞬间。”



高效捕捉偶发事件策略

三、成果沉淀:
偶发事件捕捉经验长效化
复盘会不仅是经验的交流,更是成果的沉淀。为让“事件捕捉”持续赋能教师成长。
开展“每月观察打卡”
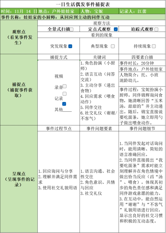
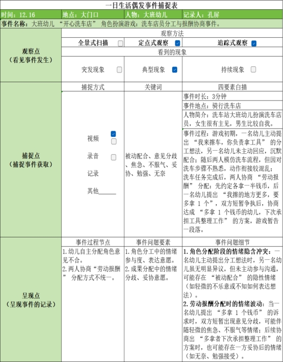
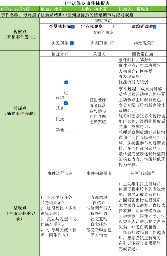
教师利用“一日生活偶发事件捕捉表”记录偶发事件里幼儿的语言、行为与互动细节,在常态化的观察记录中逐步练就捕捉教育契机的专业敏锐度。




教师依托一日生活偶发事件捕捉表,精准记录幼儿言行互动,在常态化观察中练就专业敏锐度。实现偶发事件捕捉从模糊感知到精准落地,破解忙乱抓重点难、记录流于表面问题,完成从经验跟风到主动赋能的成长蜕变。
相关热词搜索:
上一篇:台江县城关一小开展2025年冬季运动会彩排活动
下一篇:最后一页

